首页 > 新闻资讯 > 公司新闻 > 正文

二个QC小组喜获2018年杭州市市政优秀QC成果奖

发布日期:2019-11-02

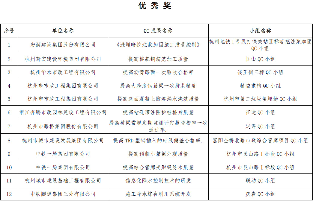
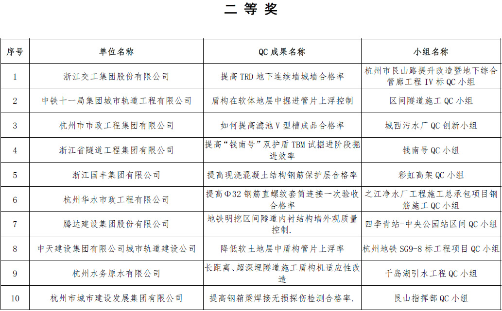
  在2018年度杭州市市政行业优秀QC成果发布会上,我公司之江净水厂工程施工总承包项目钢筋施工QC小组的“提高Φ32 钢筋直螺纹套筒连接一次验收合格率”获二等奖,钱王街三标 QC 小组“提高沥青路面一次验收合格率”获优秀奖。


钱王街三标QC

之江净水厂QC

浙公网安备 33011002015001号